
题目:The circular RNA circANK suppresses rice resistance to bacterial blight by inhibiting microRNA398b-mediated defense
期刊:The Plant Cell
影响因子:12
发表时间:2025.4.9
研究团队:上海交通大学博士生刘晓慧为论文**作者,朱勃长聘副教授为通讯作者。上海交通大学长聘教轨副教授徐正银参与了论文的部分工作。该研究获得国家自然科学基金、重庆自然科学基金和四川省科学技术厅等项目支持。
背景
环状RNA(circRNA)在真核细胞中广泛存在,并在基因表达调控和多种生物学过程中发挥重要作用。然而,circRNA的生物发生机制、表达调控模式及其在植物抗病性中的功能关联尚不明确,成为该领域亟待解决的关键科学问题。由于缺乏能够特异性敲低circRNA而不影响宿主基因表达的技术工具,植物circRNA的研究进展受到制约。
方法
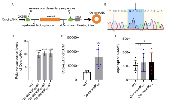
本研究通过构建靶向Os-circANK反向剪接位点(BSJ)的CRISPR-CfxCas13d基因编辑系统,利用农杆菌介导法转化水稻获得Os-circANK敲低株系(Os-circANKkd),同时通过反向互补辅助外显子剪接策略构建过表达株系(Os-circANKoe)。采用RT-qPCR和数字PCR(ddPCR)验证circRNA表达水平,结合RNase R消化实验和荧光原位杂交(FISH)确认其环状特性及亚细胞定位。通过双荧光素酶报告系统、RNA免疫共沉淀(RIP)和pull-down实验验证Os-circANK与miR398b的互作关系。
结果
本研究成功开发了基于CRISPR-Cas13d系统的植物circRNA特异性敲低工具,并实现了水稻circRNA的靶向敲低。通过系统的生理生化实验,我们发现水稻细胞中的circANK通过ceRNA机制,竞争性结合miR398b,从而缓解了miR398b对CSD1、CSD2、CCSD和SODX等基因的转录后抑制。这种分子间相互作用显著降低了水稻在稻黄单胞菌(Xanthomonas oryzae pv. oryzae, Xoo)侵染后的活性氧水平,进而负向调控水稻对白叶枯病的抗性。这一重要发现不仅拓展了circRNA在植物免疫调控中的功能认知,也为作物抗病育种提供了潜在的分子靶点。


结论
该研究阐明了水稻环状RNA(circular RNA, circRNA)通过竞争性内源RNA(competing endogenous RNA, ceRNA)分子机制调控水稻抗白叶枯病的分子通路,为植物circRNA在病原互作中的功能提供了直接证据。开发的CRISPR-Cas13d工具为植物circRNA功能研究提供了新方法。

参考文献
Liu X, Wang P, Wang S, Liao W, Ouyang M, Lin S, Lin R, Sarris PF, Michalopoulou V, Feng X, Zhang Z, Xu Z, Chen G, Zhu B. The circular RNA circANK suppresses rice resistance to bacterial blight by inhibiting microRNA398b-mediated defense. Plant Cell. 2025 Apr 2;37(4):koaf082. doi: 10.1093/plcell/koaf082. PMID: 40261967; PMCID: PMC12013817.
沃森提供
该文章中,RT-qPCR实验用到的反转录试剂和qPCR试剂均来自杭州麦伯生物,分别为:Magic 1st cDNA Synthesis Kit 货号:M211; Magic SYBR Green qPCR Mix 货号:M223。杭州麦伯生物专为生命科学领域的科研客户和工业客户提供高品质、高性价比的分子生物学产品。
杭州沃森生物为本研究提供了数字PCR实验技术服务,本公司有多年技术服务经验,已与数十家知名院校展开深度合作,优化的技术服务流程,专业的技术团队,全流程为您答疑解惑,为您的实验保驾护航!
